آموزش ساخت اینورتر 12 به 220 ولت 10000 وات+فیلم
امروزه بدون استفاده از انرژی برق نمیتوانیم زندگی کنیم. اکثر فعالیتهای ما در طول روز به این انرژی مهم گره خورده است. اهمیت این نیرو در پیشرفت زندگی ما انسانها به اندازهای بود که برای راحتی هر چه بیشتر استفاده از آن، انواع ابزار و تجهیزات اختراع شد. یکی از پررنگترین آنها، اینورترها بودند. با پیشرفت تکنولوژی، بسیاری از وسایل الکترونیکی، توانایی تغذیه از جریان مستقیم برق را نداشتند و باید کاتالیزوری برای آنها اختراع میشد.
اینورتر، همان تکهی گمشدهی پازل تکنولوژی بود. این ابزار، با تبدیل جریان مستقیم برق (DC) که در باتری یا سیستمهای خورشیدی ذخیره میشد به جریان متناوب برق (AC)، نیروی قابل استفاده برای وسایل و تجهیزات الکترونیکی را فراهم میکند. این وسیله، در جهانی که روز به روز بیشتر به سمت تکنولوژی و مدرنیته حرکت میکند، بیش از پیش اهمیت بالای خود را به رخ میکشد. اینورترها دنیای مخصوص به خود را دارند و اگر شما هم میخواهید صاحب یکی از آنها باشید و باتوجه به قیمت اینورتر که بسیار بالا هست، بهتر است که اطلاعات کافی از این وسیلهی شگفتانگیز داشته باشید. در ادامه به بررسی مفصل اینورترها میپردازیم.
ساخت اینورتر 12 به 220 ولت 10000 وات
برای داشتن یک اینورتر، اولین راهی که به ذهن میرسد، خرید این محصول است. به سادگی هر چه تمامتر میتوان این محصول را از بازار و فروشگاههای معتبر خریداری کرد؛ اما راه مناسبتری هم وجود دارد. ساخت اینورتر! بله! شما میتوانید خودتان این وسیله را بسازید! به سادگی هر چه تمامتر، میتوانید تجهیزات مربوط به این وسیله را تهیه کرده و خودتان یک اینورتر شخصیسازی شده بسازید.
فرض کنید که برای تعطیلات آخر هفته بناست به طبیعتگردی بروید؛ برای استفاده از وسایل برقی در دل طبیعت، نیاز به برق دارید. بدیهی است که در چنین فضایی خبری از انرژی برق نباشد. چه میکنید؟ نیازی به توضیح نیست که از قبل باید چارهای برای چنین موقعیتی اندیشیده باشید تا در لحظهای که دارید در طبیعت از گذراندن وقتتان لذت میبرید، خاموشی هوا مجبورتان نکند تا آنجا را ترک کنید. شاید اگر یک اینورتر داشتید، چراغی روشن میکردید و تا پاسی از شب به تفریحتان ادامه میدادید. صبر کنید! هنوز هم دیر نشده. شما هنوز تا تعطیلات آخر هفته فرصت دارید! در ادامه ساخت اینورتر را به شما آموزش خواهیم داد.
مزایای ساخت اینورتر سفارشی
صرفهجویی: یکی از مهمترین مواردی که در اوضاع کنونی مورد توجه تمامی اقشار جامعه قرار دارد، مسئله هزینهها است. فرقی ندارد که تا چه اندازه متمول باشید؛ همواره باید در هزینهها دقت ویژه کرده و به صرفهترین راه را انتخاب کنید. خرید اینورتر، سادهترین راه برای تهیه آن است. اما نکته اینجاست که این راه، یک راه پرهزینه است. شما میتوانید خودتان قطعات مورد نیاز برای ساخت اینورتر را تهیه کرده و بدون پرداخت دستمزد، در هزینههایتان به شدت صرفهجویی کنید.
شخصیسازی: شخصیسازی یعنی اینکه یک وسیله را مطابق با نیازها و سلیقه خود بسازید. با این کار، یک اینورتر سفارشیسازی شده دارید که در همهی ابعاد به کارتان میآید. این یک مزیت دیگر در ساخت اینورتر توسط خودتان به شمار میرود. افزودن برخی از قابلیتها و بهینهسازی دیگر ویژگیهای اینورتر، میتواند مزیت بزرگی برای ساخت آن توسط خودتان باشد.
کسب مهارت: تجربه ساخت اینورتر، یک تجربه خاص است. با تجربه ساخت چنین وسیلههایی که ریسک بالایی ندارند، میتوانید مهارتهای خود را افزایش دهید. توجه داشته باشید که در دنیایی که همهچیز به سمت راحتطلبی میرود، چنین تمرینهایی به نوعی یک ورزش ذهنی محسوب میشود.
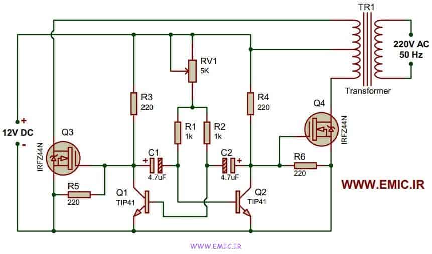
لیست قطعات برای ساخت اینورتر 10000 واتی
حال که به یک تصمیم نهایی برای ساخت اینورتر رسیدهاید، باید قطعاتی را تهیه کنید که با آنها شروع به ساخت این وسیلهی کاربردی کنید. در ادامه، لیستی از این قطعات را در اختیارتان قرار میدهیم.
ترانسفورماتور: این قطعه وظیفه دارد که ولتاژ ورودی DC اندک (12 ولت) را به طور چشمگیری افزایش دهد و به بالای 220 ولت برساند.
ترانزیستورها: ترانزیستورها مهمترین قطعه در اینورتر و اساس کاری آن هستند. ترانزیستورها جریان DC برق را به جریان AC تبدیل میکنند.
خازنها: خازن به نوعی انبار اینورتر به شمار میرود. خازنها انرژی برق را در خود ذخیره و نوسانات ولتاژ را در این وسیله الکترونیکی کاهش میدهند.
دیودها: این قطعه وظیفه دارد تا نگذارد جریان برق به منبع تغذیه باز گردد و با این کار از ترانزیستور محافظت میکند. دیودها در اینورتر نقش بسیار مهمی را ایفا میکنند.
برد و مدار: برد برای اینورتر مانند زمین برای ساختمان است؛ قطعات روی برد جای میگیرند و به هم متصل میشوند. همچنین مدارها که متشکل از سیمها و کابلها هستند، نقش مهمی در اتصال قطعات و جریانات الکتریکی دارند.
منبع تغذیه: اینورترها دارای مدارهای کنترلی که شامل میکروکنترولرها میشوند، هستند. این مدارها، به یک منبع تغذیه احتیاج دارند، تا بتوانند فعالیت خود را ادامه دهند.
مراحل ساخت اینورتر به 220 ولت 10000 واتی
به جذابترین بخش از پروژه ساخت اینورتر رسیدیم! مرحلهی ساخت آن! در این قسمت به ساخت مرحله به مرحلهی اینورتر در چهار گام میپردازیم.
طراحی اولیه: در ابتدا باید یک طراحی کلی و شماتیک از اینورتری که میخواهید بسازید داشته باشید. در این طراحی باید جایگاه دقیق قطعات و اتصالات آنها را مشخص کنید. نرمافزارهای مختلفی برای این کار وجود دارند که میتوانید از آنها استفاده کنید. نرمافزار Eagle یکی از آنها است.
تهیه قطعات: در این مرحله بر اساس آنچه طراحی کردهاید، باید به خرید قطعات بپردازید. دقت داشته باشید که این قطعات باید از کیفیت بسیار بالایی برخوردار باشند؛ چرا که اساسا اینورتر، یک وسیله با توان بالا بوده و استفاده از قطعات بیکیفیت در آن میتواند مشکلساز شود.
تدوین قطعات: اکنون شما مدار خود را طراحی و قطعات لازم را تهیه کردهاید؛ وقت آن رسیده تا این قطعات را طبق نقشه از پیش طراحی شده خود، مونتاژ کنید.
تست اینورتر: پس از آن که تمامی مراحل را عملی کردید، باید اینورتر خود را که حالا آماده شده است، تست کنید. در این مرحله عیوب اینورتر را شناسایی کرده و باید به رفع آن بپردازید.
نقش باتری خورشیدی و اینورتر در پنل خورشیدی
پنل خورشیدی همانطور که میدانید وظیفهی دریافت انرژی خورشیدی را دارند. این انرژی در باتری خورشیدی ذخیره میشود تا در مواقع لازم به کار رود. اما همانطور که حدس میزنید انرژی خورشید به طور مستقیم قابل مصرف نیست؛ این انرژی باید به انرژی قابل مصرف تبدیل شود. اینورترها به عنوان مبدل، جریان مستقیم DC را به جریان متناوب AC تبدیل میکنند. تبدیل انرژی مستقیم خورشید، باعث میشود تا این جریان، برای مصارف خانگی و صنعتی مناسب گشته و مورد استفاده قرار گیرد.
جمع بندی
اینورترها یک انقلاب بزرگ در دنیای انرژی به شمار میروند. این وسیلههای شگفتانگیز، توانایی تبدیل جریان مستقیم برق به جریان متناوب را دارند. در موقعیتهایی که به برق دسترسی ندارید، استفاده از اینورترها نجاتتان میدهد. شما میتوانید با هزینه زیاد این وسیله را بخرید و یا با هزینه کمتر، به صورت سفارشیسازی شده، خودتان آن را بسازید. با خرید قطعات لازم برای ساخت اینورتر همچون ترانسفورماتور، ترانزیستور، خازن، سیم و کابل و… میتوانید در ابتدا یک طراحی شماتیک از این وسیله انجام دهید. سپس این قطعات را طبق طراحی مونتاژ کرده و سپس آن را تست کنید. با طی کردن چند مرحله ساده، میتوانید یک اینورتر کاربردی داشته باشید. اینورترها هم برای تبدیل جریان برق شهری و هم برای تبدیل انرژی خورشیدی به کار میروند. تصمیم خود را بگیرید! مهندس درونتان را دست کم نگیرید و دست به کار شوید! یک اینورتر سفارشی باید به طور سفارشی توسط خودتان خلق شود!








